JI1FGX/DU9 Amateur Radio Diary, Mindanao, Philippines, IOTA OC-130
English Japanese



Yesterdays access
Page Top [Lily Diary.
A diary of life in Mindanao.
26/03/17  How to establish a radio club in the Philippines
26/03/10  Using KENWOOD AT-300 with YAESU radio
26/02/27  Philippine NTC Amateur Radio License Examination Question Bank
26/02/20  Package received from JK1SNS
26/02/18  Temporary License Renewal
26/02/14  Satellite Tracking Software SatTrack
26/02/05  Making a Repeater Controller Pert2
26/02/02  CQ on satellite IO-86
26/01/27  Shack & Repeater Controller
26/01/16  Making a Repeater Controller
26/01/16  Making aRotator Interface PCB
26/01/10  Satellite antenna installation
26/01/08 WSJT-X Remote Operation
26/01/07 JTDX Remote Operation
26/01/04  log_reciver_Ver2.6.6
26/01/04  Tailscale VPN software for JTDX_Remote
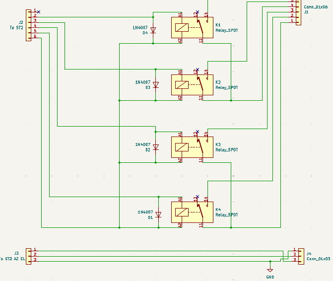
Antenna Rotator Interface PCB Fabrication (2026/01/16)
At the 224th PRUG meeting (online), the topic of circuit diagrams and PCBs came up, so I decided to give KiCAD a try.
I didn't know how to use KiCAD, so I was taught step by step by CatCPT,
and in two days I was able to draw two circuit diagrams and turn them into patterns.

It was made using this Janome board.Relay interface.I re-drawn the circuit diagram in KiCAD and created the board pattern.

The relays are SRA-05VCD-CL, with four of them lined up.


When wiring by hand, the patterns overlap.

At first I placed the relay next to it and then drew the pattern,
but there were two places where the patterns intersected and I couldn't wire it.
So I arranged the relays vertically and it was surprisingly easy to arrange the patterns.
Even so, the process of drawing patterns from this circuit diagram is like playing a maze game and makes my head spin.
As a 66-year-old, I think this work is good for preventing dementia.

Once the pattern is created, run DRC on 'tool'-'Design Rule Checker' to check that there are no errors.
Finally, create plot and drill files using 'file'-'manufacturing output'-'Carver'

This is a Chinese circuit board manufacturerJLCPCB.I uploaded it to the website
and got a quote, which was $2 for five 100mm x 100mm single-sided boards.

January 10, 2026.   January 16, 2026.